Operation CHARM
: Car repair manuals for everyone.
Home
>>
Ford
>>
1993
>>
Probe L4-121 2.0L DOHC VIN A MFI
>>
Repair and Diagnosis
>>
Diagrams
>>
Electrical Diagrams
>>
Transmission Position Sensor/Switch, A/T
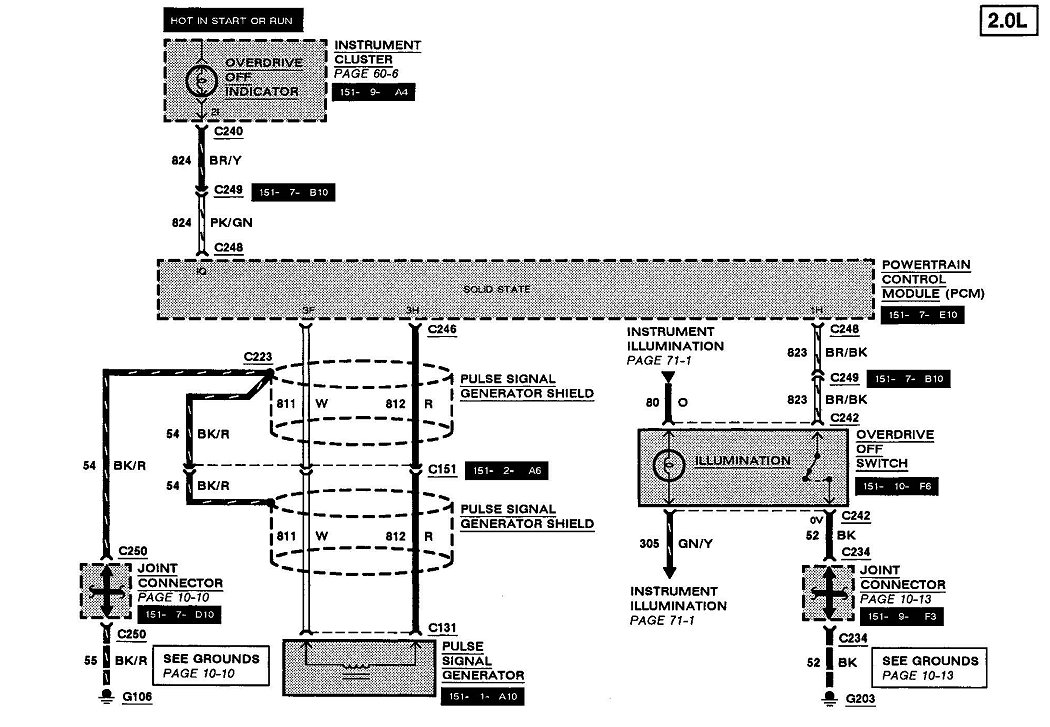
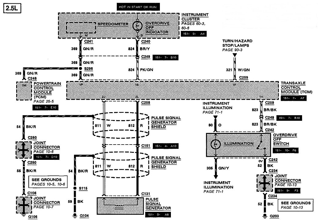
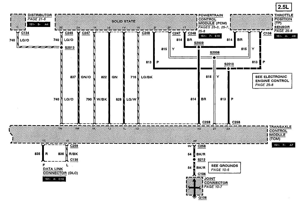
Transmission Position Sensor/Switch, A/T
Manual Lever Position (MLP) Sensor
29-1:
29-2:
29-3:
29-4:
29-5: