Automatic
Electronic Engine Control:

DISTRIBUTOR
PCM POWER RELAY
POWERTRAIN CONTROL MODULE (PCM)
Electronic Engine Control:

HEATED OXYGEN SENSOR
JOINT CONNECTOR
POWERTRAIN CONTROL MODULE (PCM)
Electronic Engine Control:

BAROMETRIC PRESSURE SENSOR (BARO)
CANISTER PURGE SOLENOID VALVE
EGR SOLENOID VALVE
ENGINE COOLANT TEMPERATURE SENSOR (ECT)
FPRC SOLENOID VALVE
FUEL INJECTORS
IDLE AIR CONTROL VALVE (IAC)
INTAKE AIR TEMPERATURE SENSOR (IAT)
POWERTRAIN CONTROL MODULE (PCM)
THROTTLE POSITION SENSOR (TPS)
Electronic Engine Control:

EGR TEMPERATURE SENSOR
ENGINE COOLANT TEMPERATURE SENSOR (COOLING FAN)
FUEL INJECTORS
POWERTRAIN CONTROL MODULE (PCM)
TRANSAXLE OIL TEMPERATURE SWITCH (TOT)
Electronic Engine Control:

IDLE SWITCH
MALFUNCTION INDICATOR LAMP
MASS AIR FLOW SENSOR (MAF)
POWER STEERING PRESSURE SWITCH
POWERTRAIN CONTROL MODULE (PCM)
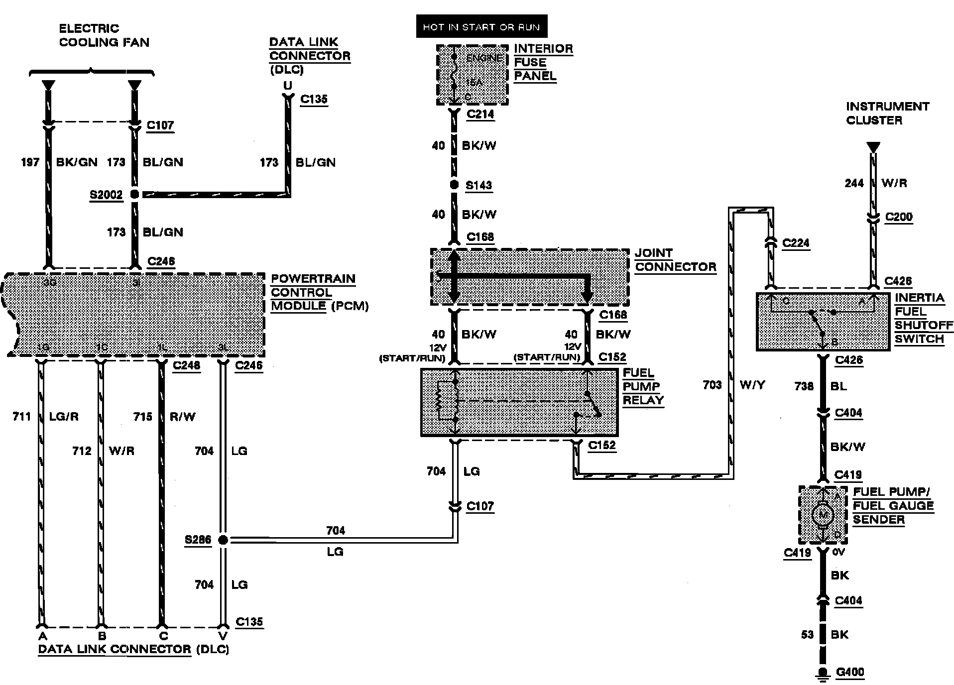
Electronic Engine Control:

DATA LINK CONNECTOR
FUEL PUMP RELAY
FUEL PUMP/FUEL GAUGE SENDER
JOINT CONNECTOR
POWERTRAIN CONTROL MODULE (PCM)